5.7. Building a Neural Network for Regression#
We can use sklearn’s MLPRegressor to build a neural network. The letters MLP stand for multilayer perceptron, which is another name for the neural networks we have been looking at.
For this example we’ll build a very simple neural network that takes in two inputs \(x_1\) and \(x_2\) and predicts \(y\), where \(y=x_1 + x_2\).
This is the data we’ll be using. sum.csv
from sklearn.neural_network import MLPRegressor
import pandas as pd
data = pd.read_csv("sum.csv")
print(data)
Output
x1 x2 y
0 2 -6 -4
1 -6 -8 -14
2 7 9 16
3 -4 9 5
4 5 -10 -5
.. .. .. ..
95 7 8 15
96 -3 -1 -4
97 8 1 9
98 -10 -6 -16
99 -9 2 -7
[100 rows x 3 columns]
To build our neural network, we import it with the following:
from sklearn.neural_network import MLPRegressor
Then we create an MLPRegressor model.
nn = MLPRegressor(
hidden_layer_sizes=(2, 2), max_iter=5000, learning_rate_init=0.01, random_state=0
)
Let’s quickly try to understand what each of these arguments mean.
hidden_layer_sizes: This is a tuple that tells you how many neurons are in each hidden layer of the network. In this case (2, 2) means there are 2 neurons in the first hidden layer and then 2 neurons in the second hidden layer. Note that we don’t need to specify the number of neurons in the input and output layer because that can automatically be worked out by the x and y values we provide in.fit()(see below). In this case we feed in two x inputs and we calculate one y output. This means that our neural network will look like this:
max_iter: This sets the maximum number of iterations the neural network will train for.learning_rate_init: This sets the initial learning rate use for training.random_state: The initial state, i.e. the value of the weights and biases, will be random. This sets the seed value for the random number generation.
We then fit our model using:
nn.fit(x, y)
And make predictions using:
nn.predict(x)
Here is a short example:
from sklearn.neural_network import MLPRegressor
import pandas as pd
import numpy as np
data = pd.read_csv("sum.csv")
x = data[["x1", "x2"]].to_numpy()
y = data["y"].to_numpy()
nn = MLPRegressor(
hidden_layer_sizes=(2, 2), max_iter=5000, learning_rate_init=0.01, random_state=0
)
nn.fit(x, y)
pred = nn.predict(x)
x_test = np.array([[-8, -10], [7, 9], [9, -2], [5, -10], [-3, -1]])
print(nn.predict(x_test))
Output
[-16.99276109 15.99937352 6.99945292 -5.00025168 -4.00003939]
You can see that our model does reasonably well on the test data provided.
\(x_1\) |
\(x_2\) |
Actual \(y\) |
Predicted \(y\) (2 d.p) |
|---|---|---|---|
-8 |
-10 |
-18 |
-16.99 |
7 |
9 |
16 |
16.00 |
9 |
-2 |
7 |
7.00 |
5 |
-10 |
-5 |
-5.00 |
-3 |
-1 |
-4 |
-4.00 |
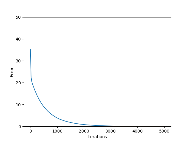
5.7.1. Visualising Learning#
The following code plots the error of the neural network on the training data
for each iteration. We have added one additional argument which is
n_iter_no_change=5000. n_iter_no_change can be used to terminate the
neural network training early if there is no change in the performance of the
neural network for some set number of iterations, i.e. the weights and biases
have stopped changing and the neural network has converged. For
visualisation purposes we want our network to keep training for 5000
iterations, so we set this to 5000.
For convenience we’ve also suppressed warnings using:
import warnings
warnings.filterwarnings("ignore")
Without it you will get warnings if your neural network hasn’t converged.
Experiment with changing the learning rate in the code below.
sum.csv
from sklearn.neural_network import MLPRegressor
from sklearn.metrics import mean_squared_error as mse
import matplotlib.pyplot as plt
import pandas as pd
import warnings
warnings.filterwarnings("ignore")
data = pd.read_csv("sum.csv")
x = data[["x1", "x2"]].to_numpy()
y = data["y"].to_numpy()
nn = MLPRegressor(
hidden_layer_sizes=(2, 2),
max_iter=5000,
learning_rate_init=0.01,
random_state=0,
n_iter_no_change=5000,
)
nn.fit(x, y)
plt.plot(nn.loss_curve_)
plt.ylim([0, 50])
plt.xlabel("Iterations")
plt.ylabel("Error")
plt.savefig("plot.png")
Challenge: Neural Network for Regression
You have been provided with a csv file called rgb_train.csv. This data contains the following columns:
red
green
blue
hue
saturation
Use this data to build a neural network to predict the hue and saturation from the given red, green and blue values.
Instructions
Using pandas, read the file
rgb_train.csvinto aDataFrameExtract the
'red','green'and'blue'columns into the variablexExtract the
'hue'and'saturation'columns into the variableyConvert both
xandyto numpy arraysUsing
sklearn.neural_network, create aMLPRegressorThe neural network should have 3 hidden layers with 2, 3 and 2 neurons in these layers
Set the maximum number of iterations to 2000
Set the learning rate to 0.0002
Set
random_stateto 0
Fit the data neural network to the training data
Use the model to make a prediction for the following test samples and print the results.
Sample |
Actual |
|---|---|
(150, 25, 150) |
(300, 71) |
(50, 60, 180) |
(235, 57) |
(250, 200, 170) |
(23, 89) |
Your output should look like this:
[[XXX.XXXXXXX XX.XXXXXXXX]
[XXX.XXXXXXXX XX.XXXXXXXX]
[ XX.XXXXXXXX XX.XXXXXXXX]]
Solution
Solution is locked
Extension More Training
We have provided a larger training set for you to work with locally. Use this to try to build a better neural network. Things to consider:
The size of the network
The number of iterations
The learning rate
TIPS:
Start small and build up! If you start with a huge neural network it will take a long time to train so you will be slow to make improvements. We recommend starting with something small and continuously tweaking it to improve performance.
You may also want to consider writing a script to test a whole range of different hyperparameters (e.g different network sizes) and storing the results. That way you can leave experiments running over night and check the results in the morning.
Don’t forget that what we care about is how well the neural network does on unseen data. You might want to withhold some of the training data as validation data so you can see how well the model does on new data.
